A Blender Add-on to set the Render Region precisely.
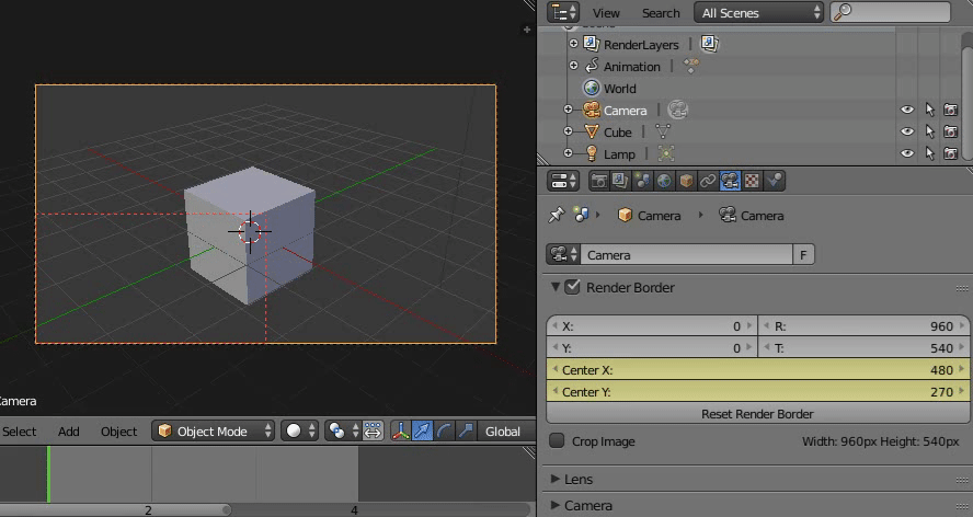
The Panel is accessible via Camera > Properties > Data > Render Border.
- X - Pixel distance between the left edge of the camera border and the left side of the render border
- R - Pixel distance between the right edge of the camera border and the right side of the render border
- Y - Pixel distance between the bottom edge of the camera border and the bottom edge of the render border
- T - Pixel distance between the top edge of the camera border and the top edge of the render border
- Center X - Horizontal center of the render border
- Center Y - Vertical center of the render border
- Download the latest release
- In Blender open up User Preferences > Addons
- Click Install from File, select
render-border.pyand activate the Add-on
You can animate/keyframe the values as usual. However, in order to render an animation you would have to use Loom or write your own python script to render single frames of the animation since Blender updates some of the render attributes only once per render execution due to a current limitation so unfortunately you cannot use default animation rendering).


